1.5A、負穩壓器擴充了電流基準線性穩壓器系列 |
于2007年推出的LT3080代表了一種新的線性穩壓器架構,其具有一個作為基準的電流源和一個用于輸出放大器的電壓跟隨器。這種新型架構擁有諸多優點,包括可容易地通過穩壓器的并聯以提供更大的輸出電流,和在低至零輸出電壓的情況下工作。由于輸出放大器始終以單位增益運作,并未采用一個電阻設定分壓器,因此輸出電壓范圍內的帶寬和調整率是恒定的。瞬態響應與輸出電壓無關,而且調整率可用毫伏來規定,而不是輸出的一個百分比。
表1概述了采用這種架構的器件系列。LT3091是這個系列中新增加的器件,這是一款1.5A低壓差負輸出線性穩壓器,具可調電流限制和電流監視器。LT3091與這個系列的另一款負輸出線性穩壓器LT3090類似,但是額定電流比LT3090大超過一倍。
LT3091在需要低噪聲或輸出的大電流、負電壓應用中很有用。該器件具快速瞬態響應、高PSRR和低輸出噪聲。低壓差有助于該器件在支持高達1.5A負載時避免過熱。內置保護措施包括輸出反向保護、內部折返電流限制和具遲滯的過熱停機。這種通用負輸出穩壓器架構可在輸出低至零伏時運行,并可作為負輸出浮置穩壓器使用。
表1:采用電流基準架構的部分凌力爾特穩壓器
工作原理
在地和SET引腳之間連接單個電阻器RSET,這個電阻器驅動?50μA 電流源,負輸出電壓由這個電流源設定。內部跟隨器放大器強制輸出電壓與SET引腳的負電壓匹配。在這種架構中,所有內部工作電流都從輸出引腳流入。僅需要20μA 負載電流來保持所有輸出電壓穩定。圖1顯示了LT3091的基本連接。該器件提供1.5A輸出電流,輸出電壓可調節至零伏,提供正和負輸出電流監視器。當輸出電壓低于輸入電壓低時,LT3091還提供反向保護。

圖1:具電流限制及電流監視器的1.5A負輸出線性穩壓器
通過在ILIM和IN引腳之間連接一個外部電阻器RLIM,電流限制可降至低于1.5A,如圖1所示。這種功能可有效保護負載,并限制該IC的溫度。
通過為IMONN引腳提供3.3V電壓,IMONP引腳可提供等于輸出電流1/4000的電流。通過將電阻器RMON 連接至地并與該電流源串聯,然后讀取該電阻器上的電壓,可測量該電流源的電流。通過將IMONP引腳連接至VIN,IMONN可引腳吸收等于輸出電流1/2000的電流。采用這種方式,正或負輸出電流都可以用少的組件加以監視,而無需額外的檢測電阻器或放大器。

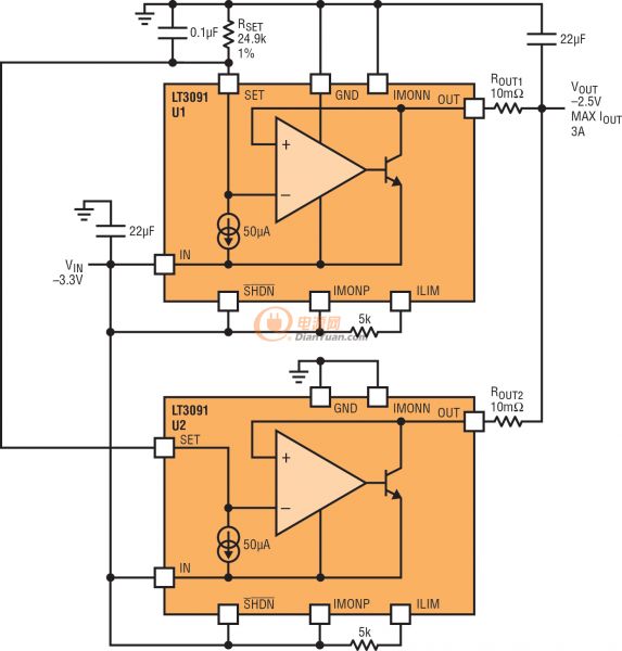
圖2:通過并聯LT3091構成的3A負輸出線性穩壓器
并聯器件以增大電流
對于LT3091這種以電流源為基準的新型穩壓器而言,多個器件并聯非常容易。器件并聯對于增大輸出電流或分散熱量很有用。既然LT3091設定為電壓跟隨器,那么將所有SET引腳連接到一起,可保持所有輸出為相同的電壓。如果所有輸出保持相同的電壓,那么僅需要幾毫歐姆的鎮流器ROUT1,2,就可使這些器件均流。
圖2顯示了兩個LT3091并聯以獲得3A輸出電流的電路原理圖。設定電阻器RSET 現在流過的設定電流增大了一倍,因此輸出為?100μA 乘以 RSET。10mΩ 輸出電阻器 R OUT1,2 確保在滿標度電流時起到鎮流作用。為了獲得更大電流而并聯器件時,對可并聯器件的數量沒有限制。
圖 3 顯示了圖 2 設計的熱量分布,U1 和 U2 達到了類似的溫度,表明電流是均分的。

圖3:兩個LT3091并聯的熱性能
低噪聲正電壓至負電壓轉換器
負輸出轉換器用正的輸入電壓產生負電壓,并具備低輸出紋波。如果與LT3091等大帶寬LDO結合使用,所構成的轉換器可以提供非常快速的瞬態響應,同時噪聲甚至可更低。
圖4顯示了低噪聲、電感器耦合的正電壓至負電壓轉換器。負輸出轉換器基于LT3581,這是一款PWM DC/DC轉換器,具內置電源開關。該器件采用4mm x 3mm DFN封裝和纖巧的外部組件,可與LT3091結合使用,構成緊湊的低噪聲解決方案。圖5顯示了兩個輸出電壓的瞬態響應。圖6顯示了整個系統的熱性能。

圖4:低噪聲正電壓至負電壓轉換器提供1.5A電流和快速瞬態響應

圖5:正電壓至負電壓轉換器的瞬態響應

圖6:正電壓至負電壓轉換器的熱像
低噪聲正輸出和負輸出電源
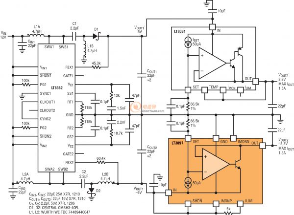
用一個正輸出1.5A LT3081線性穩壓器和與其對應的負輸出1.5A線性穩壓器,可以構成一個大電流正輸入至正輸出和正輸入至負輸出轉換器。LT8582是一款雙通道PWM DC/DC轉換器,具內部開關,采用7mm x 4mm DFN封裝。該器件可從單一輸入產生正輸出和負輸出。
圖7顯示了一個用LT8582、LT3081和LT3091構成的1.5A、12V至±3.3V 低噪聲電源。圖8顯示了負壓軌的瞬態響應。圖9顯示了整個系統的溫度。

圖7:12V至±3.3V 低噪聲電源

圖8:在 VOUT2 負載瞬變的瞬態響應

圖9:12V至 ±3.3V 低噪聲電源的熱像
在需要低噪聲、高速 ±3.3V 電源的高速運算放大器中,可以用這種配置作為運算放大器的電源。
結論
LT3091是一款1.5A、低壓差、以電流為基準的負輸出線性穩壓器。這款穩壓器非常容易并聯,以增大輸出電流。該器件還提供快速瞬態響應、高PSRR和低輸出紋波,因此非常適合作為后穩壓器使用。LT3091還可用來構成能吸收和提供電流的電源。
一種多設備電源路徑示意圖自動生成方法USB充電器解決方案:高效AC電源適配器
無毒天然礦電池成功問世:徹底淘汰石墨
多數電信服務提供商看好OPNFV加速開源NFV應用
成功人士的經驗,干事業的九大法則
文章轉載自網絡,如有侵權,請聯系刪除。 |
| | 發布時間:2017.06.15 來源:電源適配器工廠 |
東莞市玖琪實業有限公司專業生產:電源適配器、充電器、LED驅動電源、車載充電器、開關電源等....